首页
同花顺(中国)
脉冲电子围栏
张力电子围栏
振动光纤
管理中心
泄漏电缆
豪华前端产品
工程案列
教育行业
社区园区
交通行业
司法行业
能源行业
社会公共
军工行业
企业厂房
通信行业
医药行业
新闻资讯
近期工程
公司新闻
行业新闻
解决方案
关于我们
实发电子简介
产品检测报告
联系我们
视频中心
合作客户
4000826110
首页
>
关于我们
>
产品检测报告
>
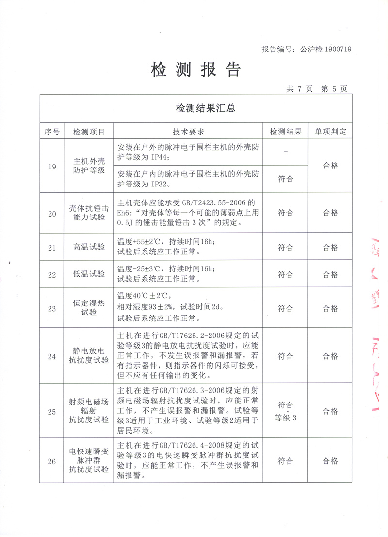
脉冲式电子围栏检测报告(国际)
关于我们
实发电子简介
产品检测报告
联系我们
视频中心
合作客户
脉冲式电子围栏检测报告(国际)
脉冲式电子围栏检测报告(国际)
详细说明
上一条:
张力式电子围栏检测报(地标)
下一条:
脉冲式电子围栏检测报告(地标)
关闭返回
leyu乐鱼·官方web站登录入口
|
同花顺网页版
|
同花顺在线(中国)唯一官方网站
|
乐鱼网页版
|
星空在线客服
|
乐投手机站·官方版在线
|
乐竞平台
|
星空平台
|
乐鱼手机站官方版网站登录入口
|